



Universal site assets
Footer
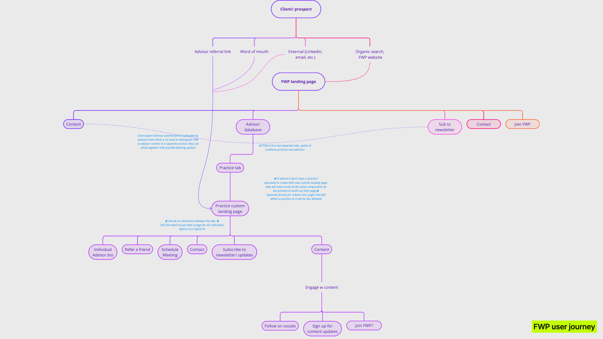
Intention
Compiles all 'resources' uploaded by partners and firm
Allows prospect clients and partners to learn from other independent wealth managers
Lead generation to partners' landing pages through organic search
Resource types
The resource modules are configured similarly so they can be displayed together on the larger resource library
Blog articles (richtext)
Videos
Audio (podcasts)
News articles (external links, preview)
Community update (richtext)
Functionality
Search: keyword
Browse categories (default: all), sorted by media type
Navigate to author's landing page to contact them or learn more about their practice
Subscribe to receive notifications when FWP partners upload content


Wireframes
Mid fidelity, fleshing out details
Style guide
Labels
Primary buttons
Accent buttons
Type (Aileron, various weights and sizes)
The quick brown fox jumps over a lazy dog.
The quick brown fox jumps over a lazy dog.
The quick brown fox jumps over a lazy dog.
The quick brown fox jumps over a lazy dog.
The quick brown fox jumps over a lazy dog.
H1
The quick brown fox jumps over a lazy dog.
H2
H3
H4
The quick brown fox jumps over a lazy dog.
The quick brown fox jumps over a lazy dog.
P1
P2
P3
P4
Investment data
Information hierarchy, data visualization



























































